查看: 202|回复: 0

《疯狂动物城2》第三次密钥延期,45.82亿票房后再战3月

[复制链接]

565

主题

12

回帖

1838

积分

版主

积分
1838
发表于 2026-2-25 18:47:54 来自手机 | 显示全部楼层 |阅读模式
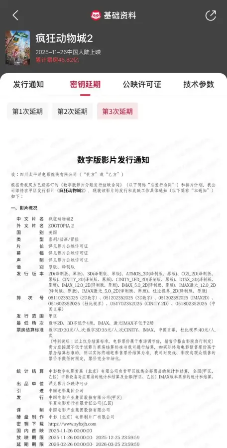
迪士尼动画《疯狂动物城2》又传来“续航”消息!据猫眼专业版和发行通知显示,影片迎来第三次密钥延期,放映期限延长至2026年3月25日,截至目前累计票房已超45.82亿,成为春节档后影市最具韧性的作品之一。

延期详情与票房韧性

从发行通知来看,《疯狂动物城2》此前已完成两次密钥延期,此次第三次延期后,上映周期将覆盖整个春季档。截至当前,影片累计票房突破45.82亿,在春节档多部新片的冲击下仍保持稳定排片,足见其口碑与IP吸引力的强劲。

作为一部动画续集,《疯狂动物城2》能在长线放映中持续收割票房,一方面得益于朱迪与尼克的经典CP魅力,以及合家欢的故事内核,吸引家庭观众反复观影;另一方面,市场上缺少同量级的动画强档,也为其延长上映提供了空间。

长线放映的行业意义

《疯狂动物城2》的三次延期,不仅是迪士尼IP影响力的体现,也反映了当前影市“优质内容长线收割”的趋势。在票房大盘波动的背景下,口碑过硬的影片通过密钥延期,既能满足未观影观众的需求,也能进一步挖掘票房潜力,为行业提供了“小档期大票房”的参考样本。

互动话题

你已经几刷《疯狂动物城2》了?还没走进影院的朋友,会趁着延期去补票吗?你觉得这部影片最终票房能突破50亿大关吗?欢迎在评论区聊聊你的看法~
IMG_20260225_184717.webp
万狸温馨提示:理性消费
1.数码选品:先定用途,再比参数,拒绝 “加点钱更好” 的超支诱惑。
2.购车决策:看平台生命周期,算长期使用成本,刚需比潮流更重要。
3.重点提醒:多查真实评价,少信首发噱头,买得对远比买得新划算。
4.交流准则:聊产品讲实际体验,不抬杠不诋毁品牌,友善分享。
5.氛围维护:遇到分歧先理性沟通,不贴“粉黑”标签,温馨交流。
回复

使用道具 举报

您需要登录后才可以回帖 登录 | 立即注册

本版积分规则

关注QQ群
手机版|小黑屋|万狸社区-免费活跃数码论坛,手机/电脑/汽车+旅游美食游戏兴趣社区

相关侵权、举报、投诉及建议等,请发 E-mail:admin@discuz.vip

Powered by Discuz! X5.0 © 2001-2026 Discuz! Team.|桂ICP备16003785号

在本版发帖
联系客服
QQ客服返回顶部